新闻动态

《信用管理师职业技能标准》发布!

来源:中华人民共和国人力资源和社会保障部 | 发布时间: 2021-12-28 浏览次数:2169次

人力资源社会保障部办公厅关于颁布网约配送员等18个国家职业技能标准的通知

人社厅发〔2021〕92号

各省、自治区、直辖市及新疆生产建设兵团人力资源社会保障厅(局),国务院有关部委、直属机构人事劳动保障工作机构,中央军委政治工作部兵员和文职人员局,有关行业、企业人事劳动保障工作机构:

根据《中华人民共和国劳动法》有关规定,我部组织制定了网约配送员等18个国家职业技能标准,现予颁布施行。原相应国家职业技能标准同时废止。

人力资源社会保障部办公厅

2021年12月2日

18个国家职业技能标准目录

序号

职业编码

职业名称

1

4-02-07-10

网约配送员 

2

4-04-05-04

建筑信息模型技术员L

3

4-05-05-02

鉴定估价师(机动车鉴定评估师)

4

4-05-06-02

信用管理师

5

4-10-01-01

婴幼儿发展引导员

6

4-10-01-03

保育师

7

4-10-02-01

裁缝

8

4-12-02-01

计算机维修工

9

4-12-02-02

办公设备维修工

10

4-14-02-01

公共营养师

11

4-14-02-04

出生缺陷防控咨询师

12

4-14-04-03

公共场所卫生管理员

13

4-99-00-00

无人机驾驶员

14

6-05-01-02

裁剪工

15

6-05-01-03

缝纫工

16

6-18-01-11

铆工

17

6-21-03-00

缝制机械装配调试工

18

6-23-03-15

无人机装调检修工

 

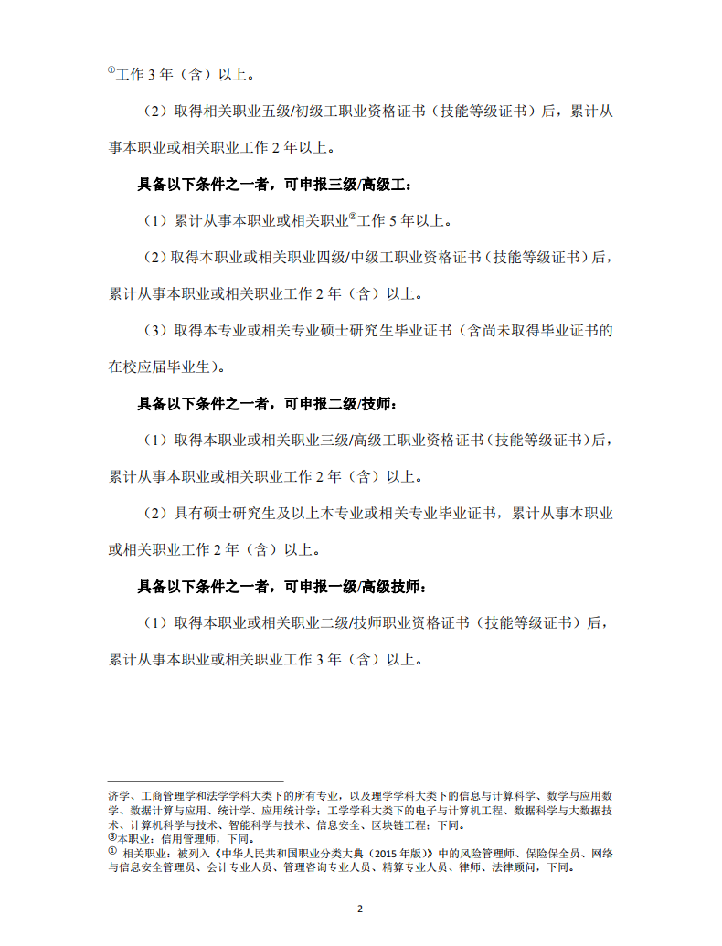
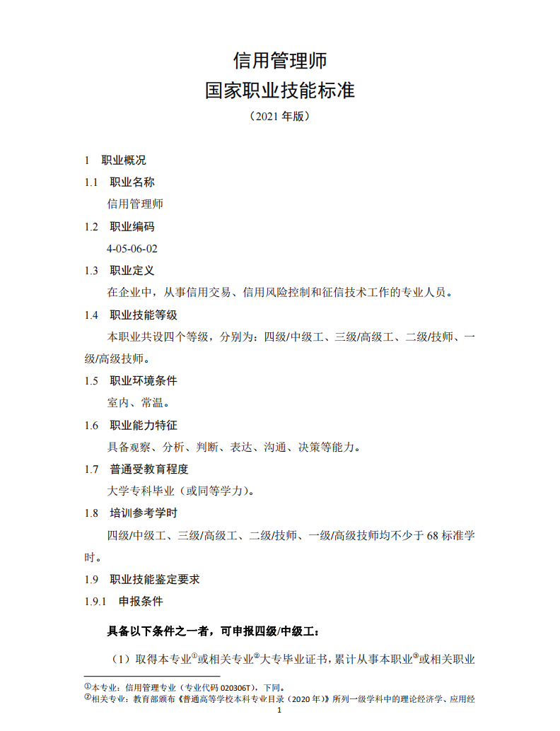
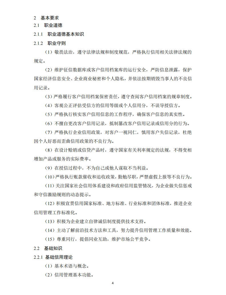
附:国家职业技能标准 信用管理师 2021年版


图片

图片

图片

图片

图片

图片

图片

图片

图片

图片

图片

图片

图片

图片

图片

图片

图片

图片

图片

图片

图片