新闻动态

百行信用大数据创新应用场景征集活动发布获奖结果公示公告

来源:新华信用 | 发布时间: 2023-09-15 浏览次数:963次

“信易百行 数赢未来”首届百行信用大数据创新应用场景征集活动自启动以来,受到社会各界广泛关注。日前,活动组委会邀请国内社会信用领域知名专家、厦门本地专家和厦门市社会信用体系建设有关单位代表从创新能力、应用效果、社会责任、与厦门实际需求契合度等六个维度对40家通过初评的场景案例现场打分。根据评委评分加权平均排序结果,产生信用应用场景优秀案例20个和应用优秀奖、创新优秀奖、内容优秀奖案例20个,现予以公示(具体名单附后)。


活动参评单位、社会公众如有异议,可通过来电、邮件等方式反映情况。为便于核实有关情况,请反映人提供真实姓名、联系方式或工作单位,活动组委会将严格履行保密义务。

公示时间:2023年9月14日至9月20日

联系方式:

电话:厦门市信息中心0592-2858805;

新华社中国经济信息社010-88053710

邮箱:xyzx@xm.gov.cn

百行信用大数据创新应用场景征集活动组委会

                  2023年9月14日



“信易百行 数赢未来”

首届百行信用大数据创新应用场景征集活动优秀案例名单

(排名不分先后)

图片

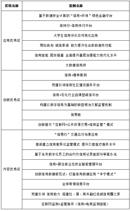
“信易百行 数赢未来”

首届百行信用大数据创新应用场景征集活动单项奖名单

(排名不分先后)

图片